Проверьте себя Пункт 19 ГДЗ Виленкин Жохов 5 класс Часть 1, Просвещение (Математика)

Решение #1

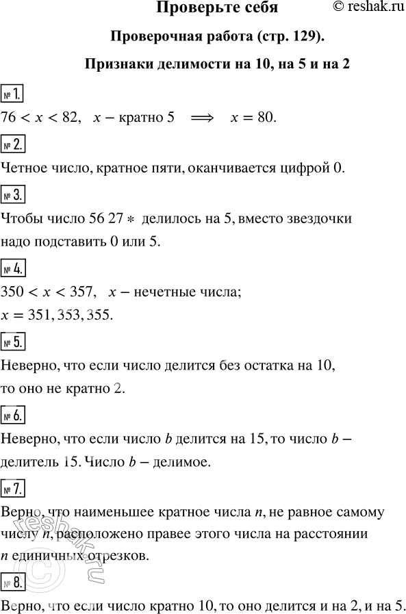
Изображение Проверочная работа. Признаки делимости на 10, на 5 и на 21. Запишите число, кратное пяти, которое на координатном луче расположено между семьюдесятью шестью и...
Дополнительное изображение
Дополнительное изображение

Рассмотрим вариант решения задания из учебника Виленкин, Жохов, Александрова 5 класс, Просвещение:
Проверочная работа. Признаки делимости на 10, на 5 и на 2
1. Запишите число, кратное пяти, которое на координатном луче расположено между семьюдесятью шестью и восемьюдесятью двумя.
2. Какой цифрой оканчивается чётное число, кратное пяти?
3. Какие цифры можно подставить вместо звёздочки в запись числа 5627*, чтобы это число делилось на пять?
4. Запишите нечётные числа, которые больше трёхсот пятидесяти и меньше трёхсот пятидесяти семи.
Верно ли высказывание (ответьте да или нет)?
5. Если число делится без остатка на десять, то оно не кратно двум.
6. Натуральное число «бэ» делится без остатка на пятнадцать. Значит, число «бэ» — делитель пятнадцати.
7. На координатном луче наименьшее кратное натурального числа «эн», не равное самому числу «эн», расположено правее этого числа на расстоянии «эн» единичных отрезков.
8. Если число кратно десяти, то оно делится и на два, и на пять.
Проверочная работа. Признаки делимости на 9 и на 3
1. Используя только цифру два, запишите наименьшее число, кратное трём.
2. Какую цифру можно подставить вместо звёздочки в запись числа 641*2, чтобы это число делилось на девять?
3. Запишите общий делитель двадцати одного и пятидесяти одного.
4. Какую цифру можно подставить вместо звёздочки в запись числа 973*, чтобы это число не было кратно трём?
Верно ли высказывание (ответьте да или нет)?
5. Если число кратно девяти, то оно делится без остатка на три.
6. Если девять — последняя цифра в записи натурального числа, то это число делится без остатка на девять.
7. Разность двух нечётных чисел — число нечётное.
8. Натуральное число, записанное двенадцатью одинаковыми цифрами, кратно трём.
*Цитирирование задания со ссылкой на учебник производится исключительно в учебных целях для лучшего понимания разбора решения задания.
*размещая тексты в комментариях ниже, вы автоматически соглашаетесь с пользовательским соглашением