№167 ГДЗ Рымкевич 10-11 класс (Физика)
Решение #1
Решение #2
Решение #3

Рассмотрим вариант решения задания из учебника Рымкевич 10-11 класс, Дрофа:
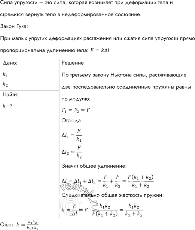
Жесткость одной пружины равна k1, а другой — k2. Какова жесткость пружины (k), составленной из этих пружин, соединенных последовательно?
*размещая тексты в комментариях ниже, вы автоматически соглашаетесь с пользовательским соглашением