№208 ГДЗ Рымкевич 10-11 класс (Физика)
Решение #1
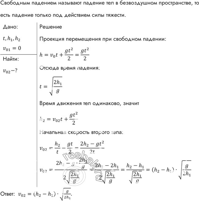
Решение #2
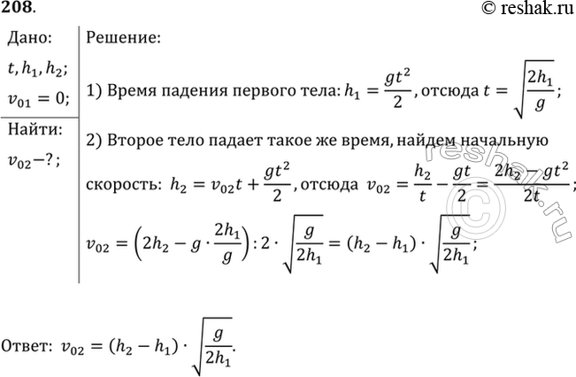
Решение #3

Рассмотрим вариант решения задания из учебника Рымкевич 10-11 класс, Дрофа:
Одно тело свободно падает с высоты h1; одновременно с ним другое тело начинает движение с большей высоты h2. Какой должна быть начальная скорость v0 второго тела, чтобы оба тела упали одновременно?
*размещая тексты в комментариях ниже, вы автоматически соглашаетесь с пользовательским соглашением