№494 ГДЗ Рымкевич 10-11 класс (Физика)
Решение #1
Решение #2

Рассмотрим вариант решения задания из учебника Рымкевич 10-11 класс, Дрофа:
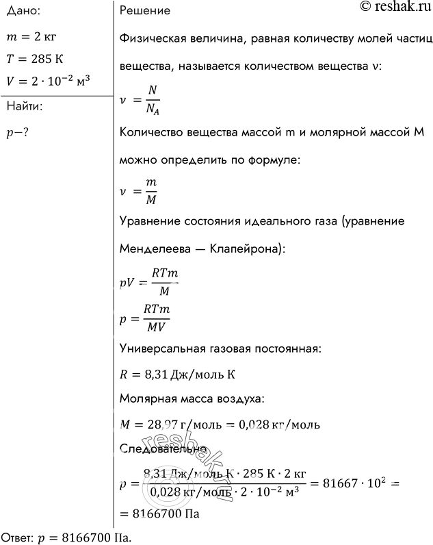
Каково давление сжатого воздуха, находящегося в баллоне вместимостью 20 л при температуре 12 °С, если масса этого воздуха 2 кг?
*размещая тексты в комментариях ниже, вы автоматически соглашаетесь с пользовательским соглашением