№624 ГДЗ Рымкевич 10-11 класс (Физика)
Решение #1
Решение #2
Решение #3

Рассмотрим вариант решения задания из учебника Рымкевич 10-11 класс, Дрофа:
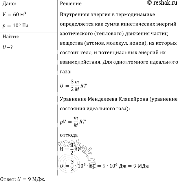
Какова внутренняя энергия гелия, заполняющего аэростат объемом 60 м3 при давлении 100 кПа?
*размещая тексты в комментариях ниже, вы автоматически соглашаетесь с пользовательским соглашением