№638 ГДЗ Рымкевич 10-11 класс (Физика)
Решение #1
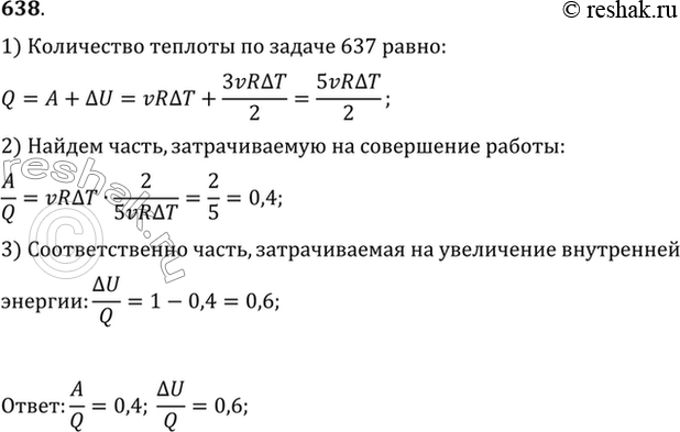
Решение #2
Решение #3

Рассмотрим вариант решения задания из учебника Рымкевич 10-11 класс, Дрофа:
Какая часть количества теплоты, сообщенного одноатомному газу в изобарном процессе, идет на увеличение внутренней энергии и какая часть — на совершение работы?
*размещая тексты в комментариях ниже, вы автоматически соглашаетесь с пользовательским соглашением