№761 ГДЗ Рымкевич 10-11 класс (Физика)
Решение #1
Решение #2

Рассмотрим вариант решения задания из учебника Рымкевич 10-11 класс, Дрофа:
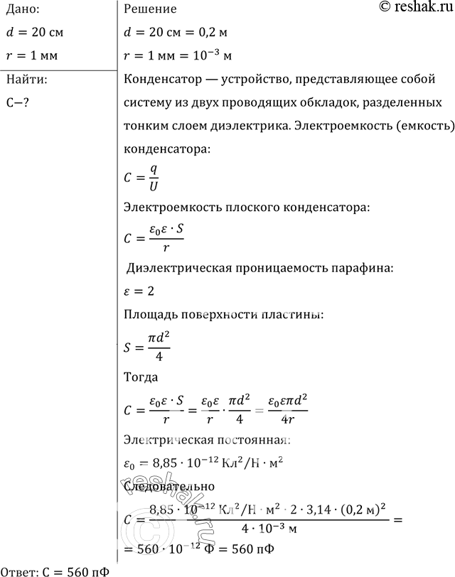
Найти емкость плоского конденсатора, состоящего из двух круглых пластин диаметром 20 см, разделенных парафиновой прослойкой толщиной 1 мм.
*размещая тексты в комментариях ниже, вы автоматически соглашаетесь с пользовательским соглашением