№79 ГДЗ Рымкевич 10-11 класс (Физика)
Решение #1
Решение #2
Решение #3

Рассмотрим вариант решения задания из учебника Рымкевич 10-11 класс, Дрофа:
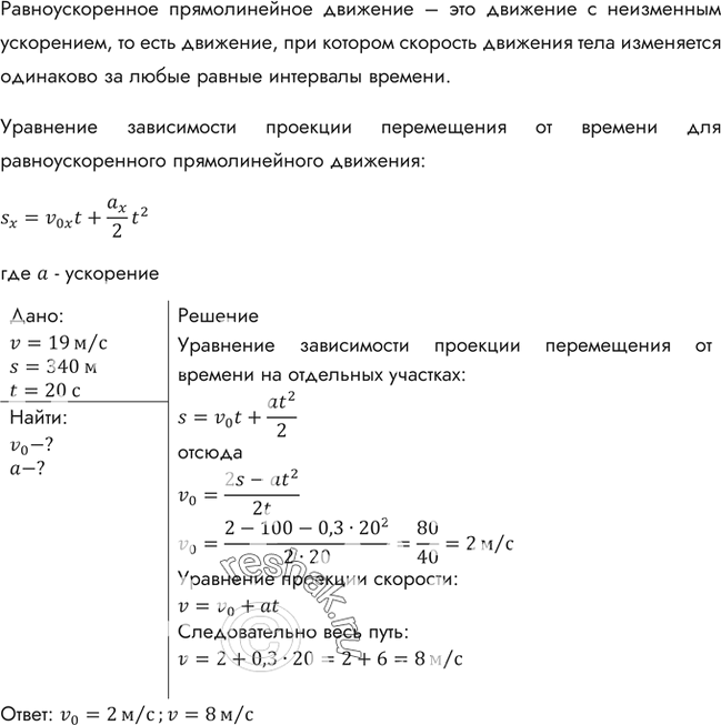
Поезд, двигаясь под уклон, прошел за 20 с путь 340 м и развил скорость 19 м/с. С каким ускорением двигался поезд и какой была скорость в начале уклона?
*размещая тексты в комментариях ниже, вы автоматически соглашаетесь с пользовательским соглашением