№819 ГДЗ Рымкевич 10-11 класс (Физика)
Решение #1
Решение #2
Решение #3

Рассмотрим вариант решения задания из учебника Рымкевич 10-11 класс, Дрофа:
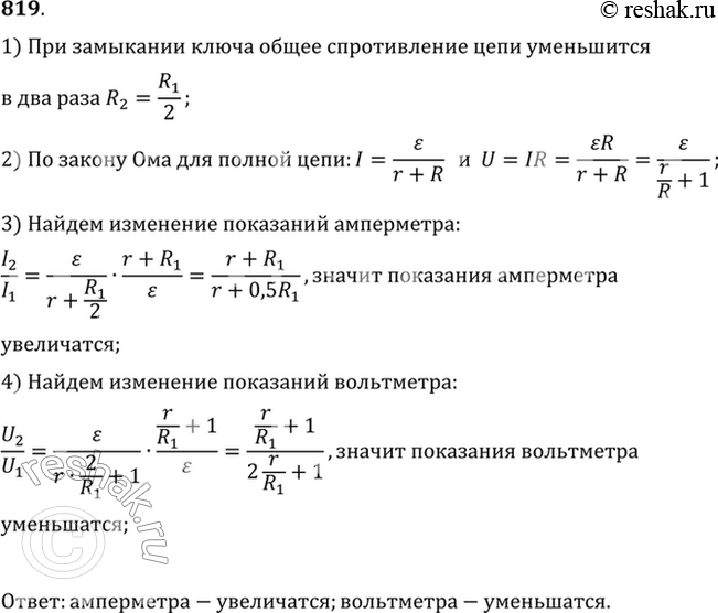
Как изменятся показания амперметра и вольтметра (рис. 87), если замкнуть ключ?
*размещая тексты в комментариях ниже, вы автоматически соглашаетесь с пользовательским соглашением