Упр.516 ГДЗ Атанасян 10-11 класс по геометрии (Геометрия)

Решение #1

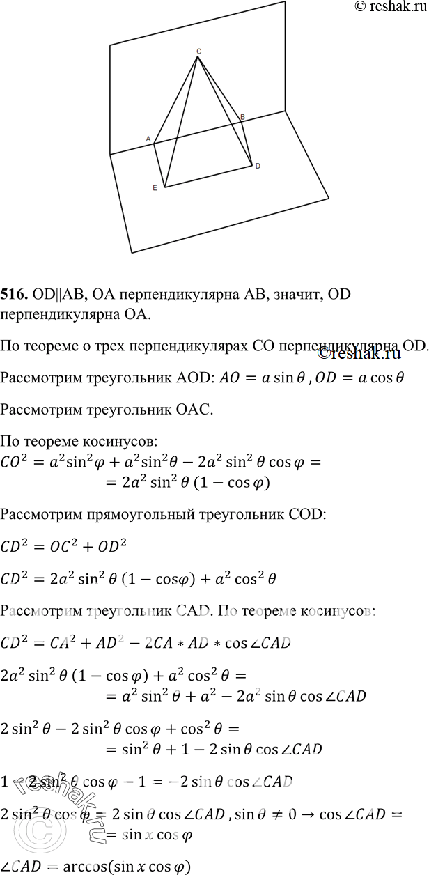
Изображение 516 Дан двугранный угол CABD, равный ф (ф < 90°). Известно, что AC Z AB и ZDAB = 9. Найдите cos...

Решение #2

Изображение 516 Дан двугранный угол CABD, равный ф (ф < 90°). Известно, что AC Z AB и ZDAB = 9. Найдите cos...
Дополнительное изображение
Загрузка...

Рассмотрим вариант решения задания из учебника Атанасян, Бутузов 11 класс, Просвещение:
516 Дан двугранный угол CABD, равный ф (ф < 90°). Известно, что AC Z AB и ZDAB = 9. Найдите cos ZCAD.
*Цитирирование задания со ссылкой на учебник производится исключительно в учебных целях для лучшего понимания разбора решения задания.
*размещая тексты в комментариях ниже, вы автоматически соглашаетесь с пользовательским соглашением