Упр.514 ГДЗ Мерзляк Полонский 6 класс (Математика)
Решение #1
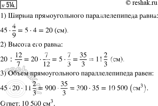
Решение #2

Рассмотрим вариант решения задания из учебника Мерзляк, Полонский, Якир 6 класс, Вентана-Граф:
514 514. Длина прямоугольного параллелепипеда равна 45 см, ширина составляет 4/9 длины и 12/7 высоты. Вычислите объём прямоугольного параллелепипеда.
*размещая тексты в комментариях ниже, вы автоматически соглашаетесь с пользовательским соглашением