Упр.590 ГДЗ Дорофеев Суворова 9 класс (Алгебра)
Решение #1

Рассмотрим вариант решения задания из учебника Дорофеев, Суворова, Бунимович 9 класс, Просвещение:
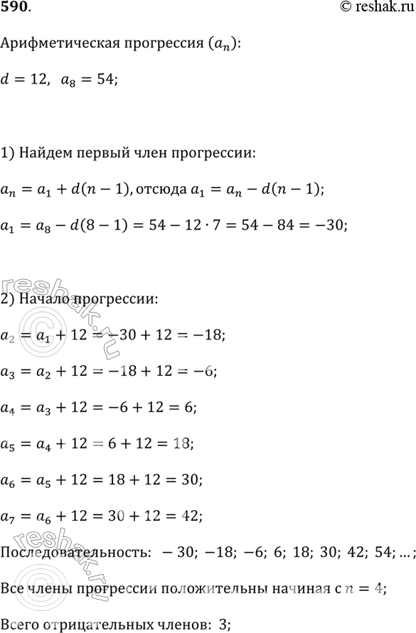
590. В арифметической прогрессии (a_n), разность которой равна 12, известен восьмой член:
...; 54; ... .
Восстановите начало прогрессии. Начиная с какого номера члены этой прогрессии положительны? Сколько в ней отрицательных членов?
*размещая тексты в комментариях ниже, вы автоматически соглашаетесь с пользовательским соглашением