Упр.761 ГДЗ Никольский Потапов 7 класс (Алгебра)
Решение #1
Решение #2

Рассмотрим вариант решения задания из учебника Никольский, Потапов 7 класс, Просвещение:
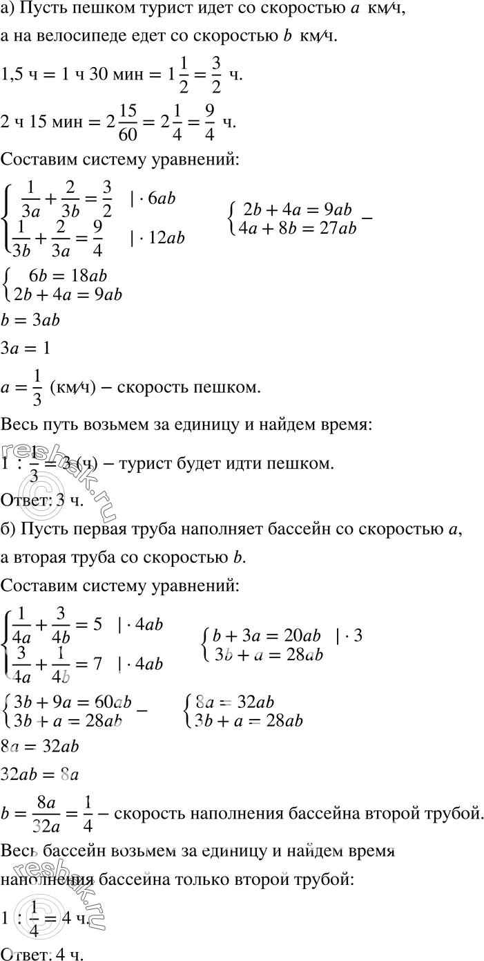
761. а) Если 1/3 пути турист пройдёт пешком, а 2/3 пути проедет на велосипеде, то затратит на весь путь 1,5 ч. Если же 1/3 пути он проедет на велосипеде, а 2/3 пути пройдёт пешком, то затратит на весь путь 2 ч 15 мин. За какое время он пройдёт весь путь пешком?
б) Если 1/4 бассейна наполнит первая труба, а затем - 3/4 вторая, то бассейн будет наполнен за 5 ч. Если же 3/4 бассейна наполнит первая труба, а затем 1/4 — вторая, то бассейн будет наполнен за 7 ч. За какое время наполнит бассейн одна вторая труба?
в) Если 2/5 пути турист проедет на поезде, а 3/5 — на автобусе, то он затратит на весь путь 4 ч. Если же 2/5 пути турист проедет на автобусе, а - 3/5 на поезде, то затратит на весь путь 4 ч 20 мин. За какое время турист проедет весь путь на поезде?
*размещая тексты в комментариях ниже, вы автоматически соглашаетесь с пользовательским соглашением