Упр.16.30 ГДЗ Мордкович 7 класс (Алгебра)
Решение #1
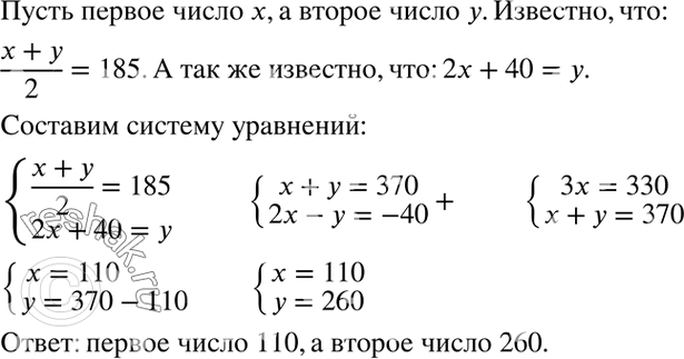
Решение #2

Рассмотрим вариант решения задания из учебника Мордкович, Александрова 7 класс, Мнемозина:
Среднее арифметическое двух чисел равно 185. Если одно число разделить на другое, то в частном получится 2 и в остатке 40. Найдите эти числа.
*размещая тексты в комментариях ниже, вы автоматически соглашаетесь с пользовательским соглашением