Упр.582 ГДЗ Алимов 10-11 класс (Алгебра)
Решение #1
Решение #2

Рассмотрим вариант решения задания из учебника Алимов, Колягин, Ткачёва 10 класс, Просвещение:
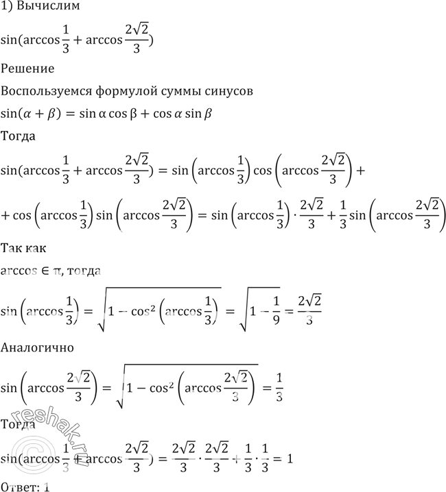
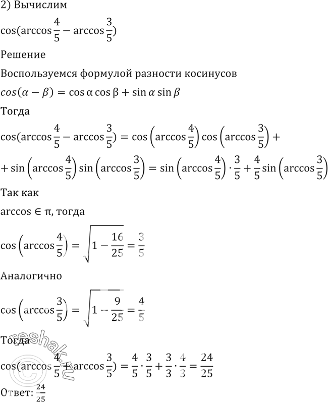
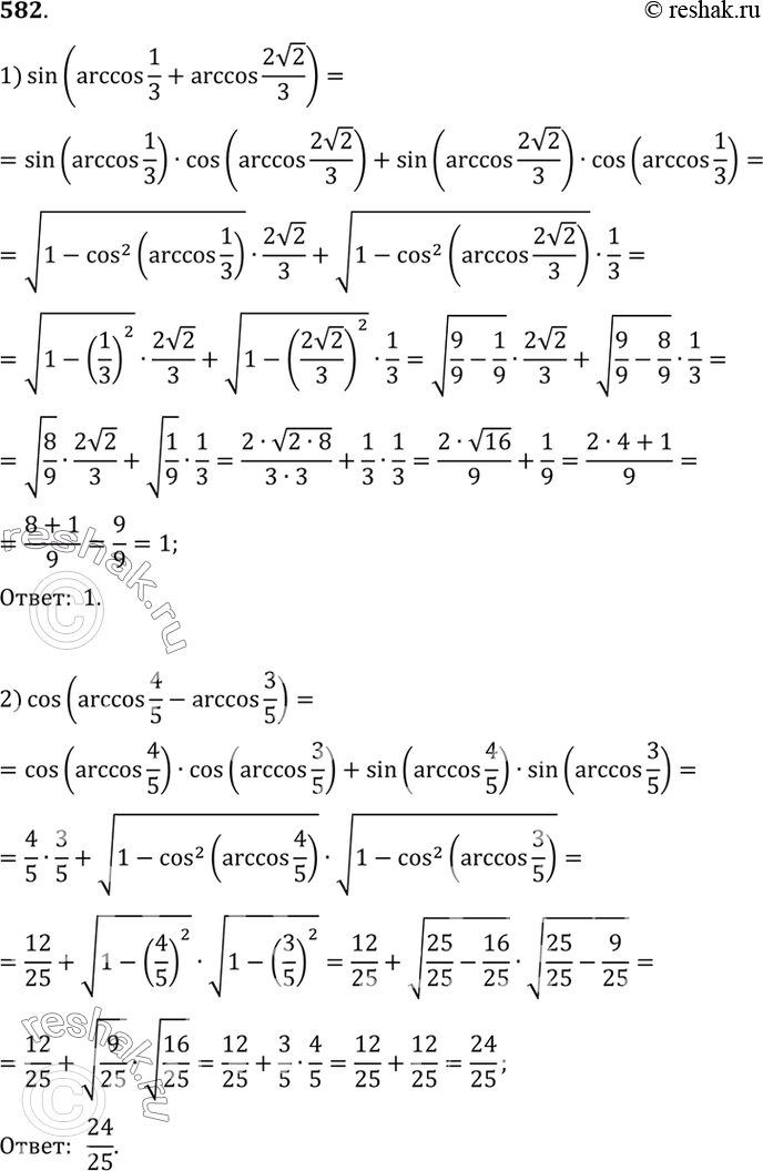
582 Вычислить:
1) sin (arccos1/3 + arccos 2 корень 2/3);
2) cos(arccos4/5 - arccos3/5).
*размещая тексты в комментариях ниже, вы автоматически соглашаетесь с пользовательским соглашением