Упр.16.50 ГДЗ Мордковича 11 класс профильный уровень (Алгебра)
Решение #1
Решение #2(записки учителя)
Решение #3(записки школьника)

Рассмотрим вариант решения задания из учебника Мордкович, Семенов 11 класс, Мнемозина:
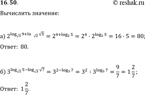
a) 2(log корень 3(9)+ log корень 2(корень 5)); 6) 3(log корень 5 (5) -log корень 3(корень 7)).
*размещая тексты в комментариях ниже, вы автоматически соглашаетесь с пользовательским соглашением